3DMax矩形工具如何使用
溜溜自学专注室内设计,平面设计,视频剪辑,建筑动画和软件入门基础教程,新手实现快速入门与成长?去看一下 >>为您推荐相关课程
更多课程>>我们在使用3DMax软件制作矩形模型时,经常会用到软件中的自带工具——矩形工具。那么3DMax如何使用矩形工具呢?下面就由小编教大家3Dmax使用矩形工具技巧,希望能帮助到有需要的人。
想要更深入的了解“3DMax”可以点击免费试听溜溜自学网课程>>
工具/软件
电脑型号:联想(Lenovo)天逸510S; 系统版本:Windows7; 软件版本:3DMax2012
方法/步骤
第1步






第2步






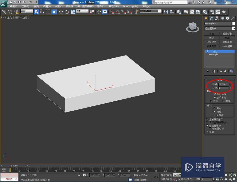
第3步





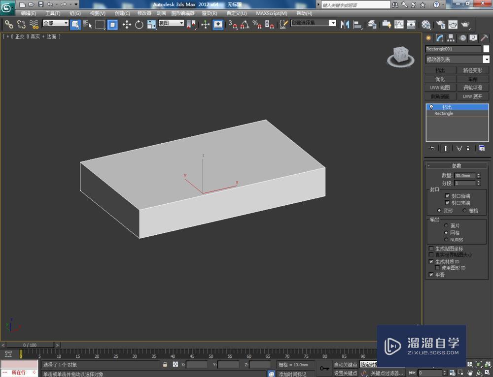
第4步






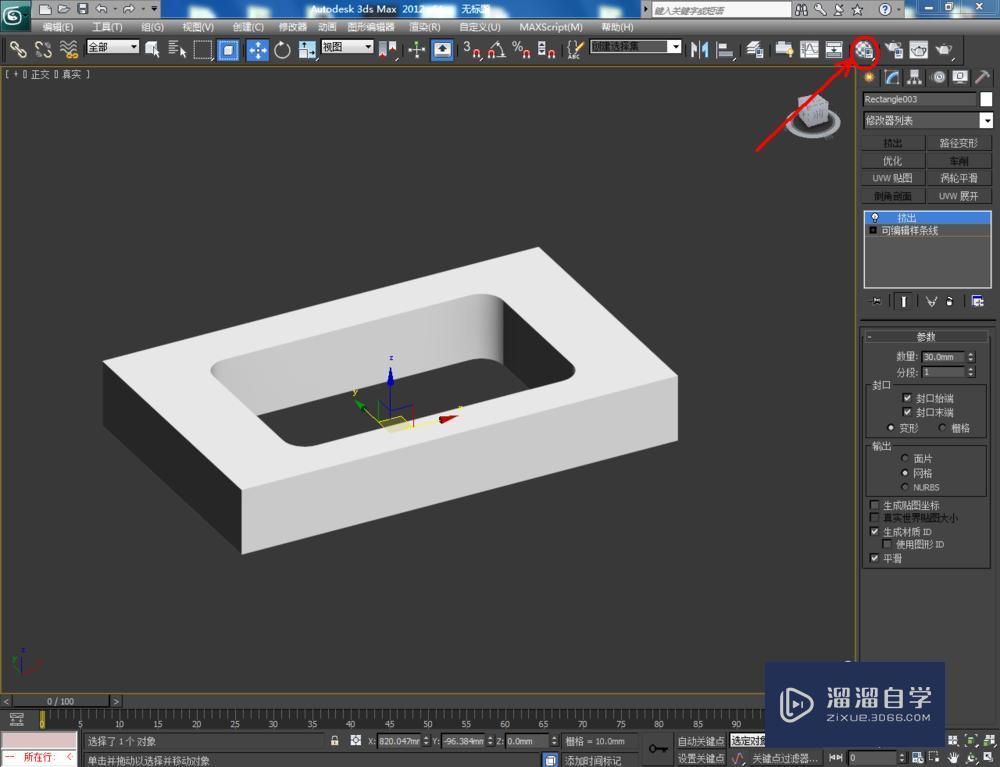
第5步







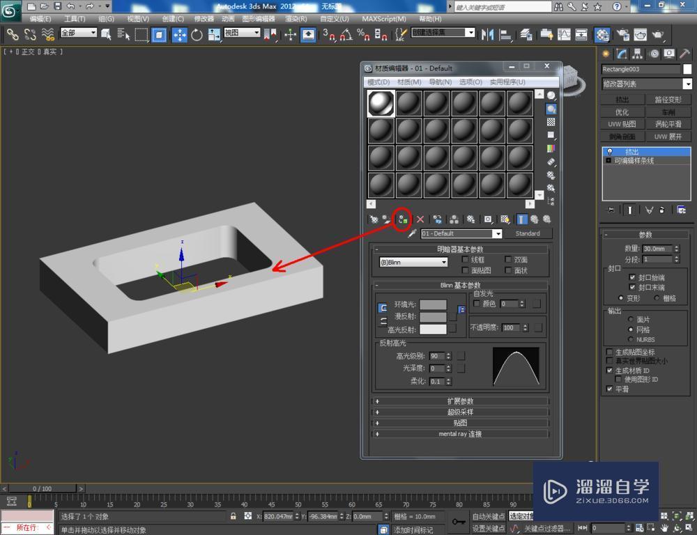
第6步








3DMax2018+Vray室内外设计全套教程
徐飞老师
3.12万人在学
基础入门
特别声明:以上文章内容来源于互联网收集整理,不得将文章内容用于商业用途,如有关于作品内容、版权或其它问题请与溜溜客服联系。