C4D如何用挤压文字让边角变圆滑?
溜溜自学专注室内设计,平面设计,视频剪辑,建筑动画和软件入门基础教程,新手实现快速入门与成长?去看一下 >>为您推荐相关课程
更多课程>>我们在使用C4D进行三维图形设计的时候,有时会运用到文本功能,那么,当我们输入文字,完成挤压之后,发现文字边角都很锋利,该如何解决?笔者今天给大家介绍一下,C4D挤压文字后,让文字边角圆润的方法,希望能帮助到有需要的人。
想要更深入的了解“C4D”可以点击免费试听溜溜自学网课程>>
工具/软件
电脑型号:联想(Lenovo)天逸510S; 系统版本:Windows7; 软件版本:C4D R20
C4D如何用挤压文字让边角变圆滑C4D边角圆润方法
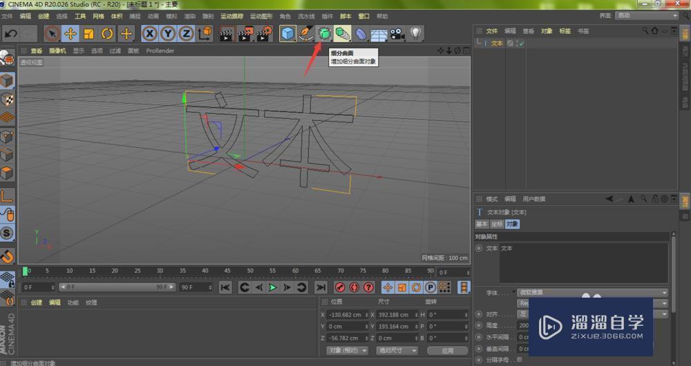
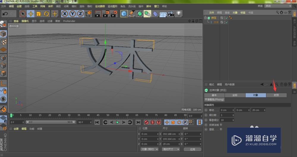
第1步

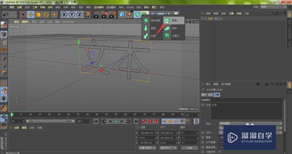
第2步

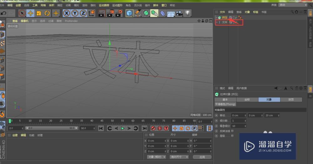
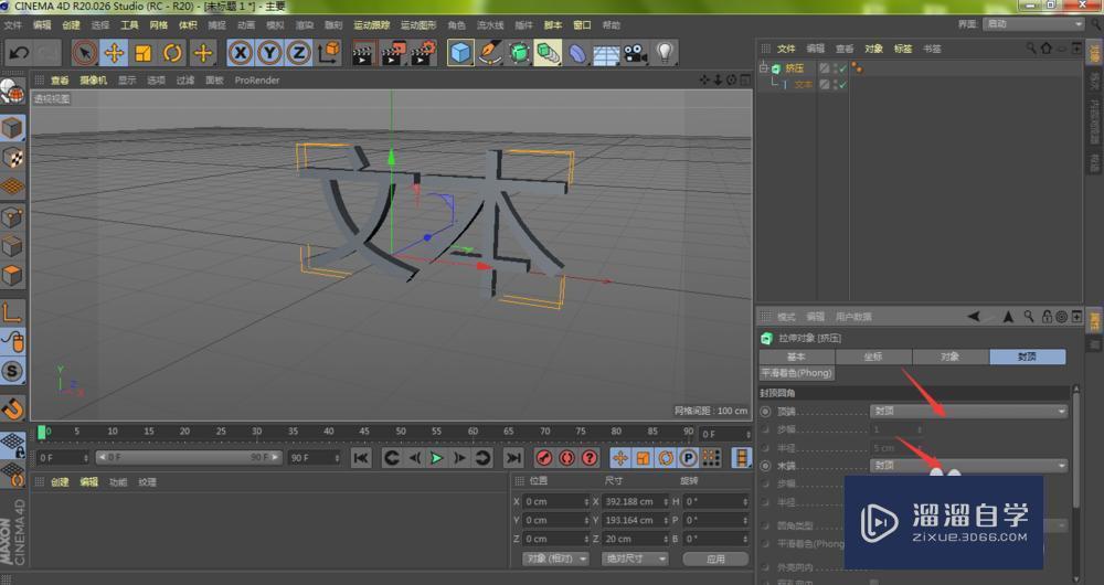
第3步

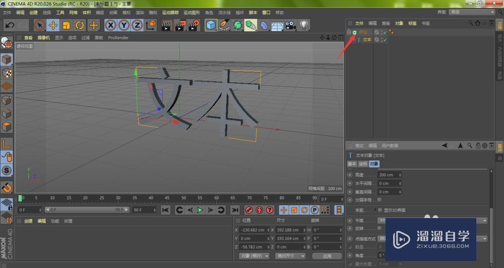
第4步

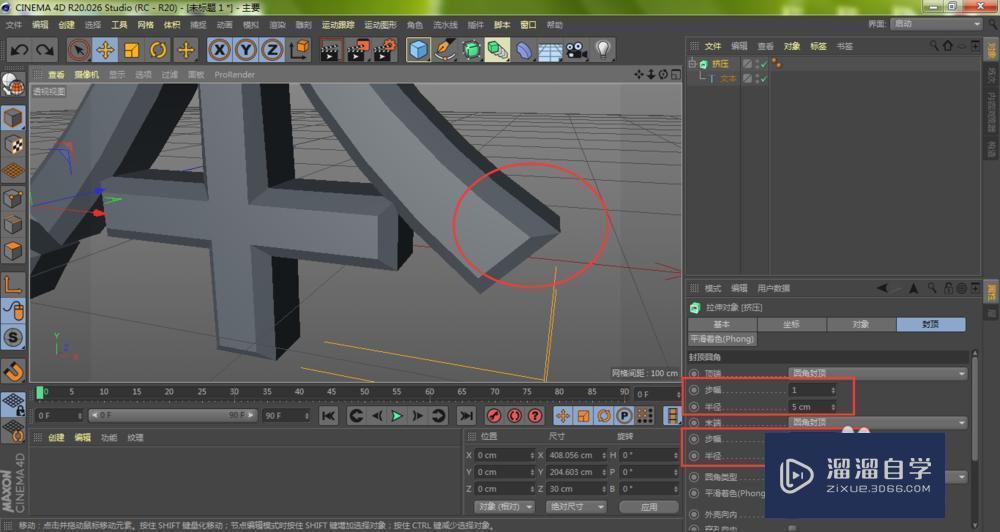
第5步

第6步

第7步

第8步

第9步

第10步

第11步

第12步

C4D案例系统班零基础教程
杨帆老师
3532人在学
基础入门
特别声明:以上文章内容来源于互联网收集整理,不得将文章内容用于商业用途,如有关于作品内容、版权或其它问题请与溜溜客服联系。