3DMax布尔运算怎么使用呢
溜溜自学专注室内设计,平面设计,视频剪辑,建筑动画和软件入门基础教程,新手实现快速入门与成长?去看一下 >>为您推荐相关课程
更多课程>>3DMax在建模的时候一般会用的一个功能就是布尔运算,那么3Dmax布尔运算怎么使用呢?下面就由溜溜自学网小编教大家3Dmax布尔运算的使用方法,分享给大家具体的操作步骤,希望能帮助到有需要的人。
想要更深入的了解“3DMax”可以点击免费试听溜溜自学网课程>>
工具/软件
电脑型号:联想(Lenovo)天逸510S; 系统版本:联想(Lenovo)天逸510S; 软件版本:3DMax2014
方法/步骤
第1步

第2步

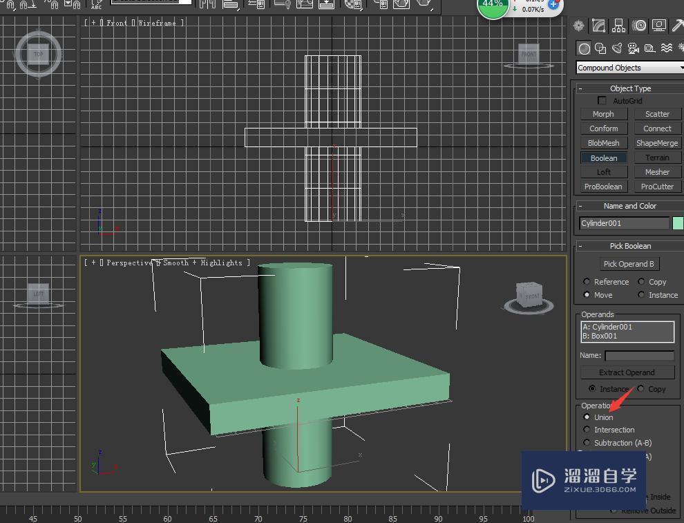
第3步

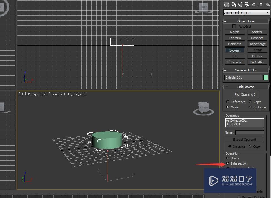
第4步

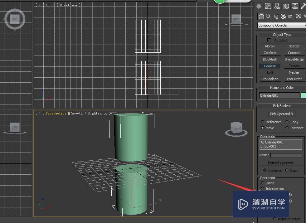
第5步

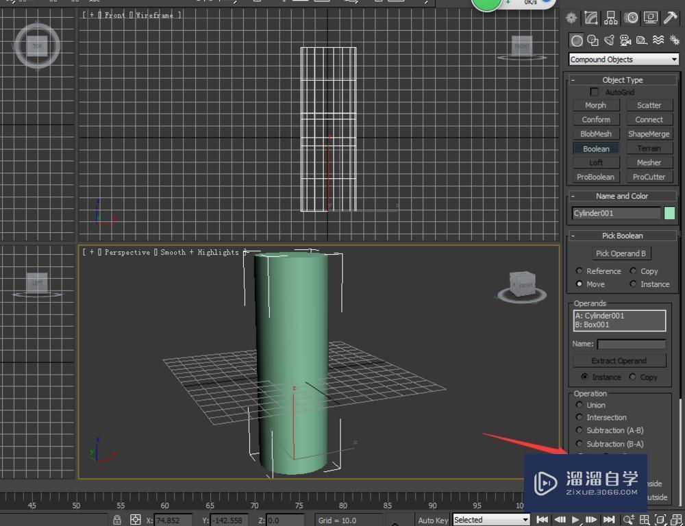
第6步

第7步

3DMax2018+Vray室内外设计全套教程
徐飞老师
3.12万人在学
基础入门
特别声明:以上文章内容来源于互联网收集整理,不得将文章内容用于商业用途,如有关于作品内容、版权或其它问题请与溜溜客服联系。